|
This project is based Jerry Baumeister FMX1 at
https://www.jbgizmo.com/page30.htm
FMX is model rocket beacon that transmits a beep every 1-2 seconds
The PCB is 57.2mm X 18mm which is the diameter of an A B or C sized rocket
engine.
Remember to add fireproof wadding before adding your
Download this page as a PDF Download the zipped gerber files Download the eagle circuit Download the eagle board Download the assemby code Download the compiled hexcode Note: this code uses FMX instead of the call sign. How to complete this project | |
Top![]() |
Bottom![]() |
|
![]() |
![]() |
|
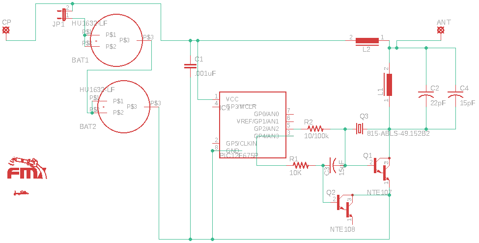
| Label | Part | Description |
| R1 | Resistor 10K 1/8 watt | mouser: 299-10K/REEL-RC |
| R2 | Resistor 100K 1/8 watt | mouser: 279-LR2F100K |
| C1 | Capacitor .001 uF | mouser: 581-AR30HC102K4R |
| C2 | Capacitor 22 pF | mouser: 81-RCE7U2J220J2M1H3A/td> |
| C3 | Capacitor 15 pF | mouser: SR155A150KAA |
| C4 | RCapacitor 15 pF | mouser: SR155A150KAA |
| Q1 | NTE107 | digikey: 2368-NTE107-ND |
| Q2 | NTE108 | digikey: 2368-NTE108-ND mouser: 610-PN918 |
| Q3 | 49.152MHZ 3rd overtone crystal | mouser: 695-HC49US-49.1-U |
| IC1 | PIC12F675 I/P | mouser: 579-PIC12F675-I/P |
| L1 | 0.68 uH inductor | mouser: 652-78FR68K-TR-RC |
| L2 | 4 turns #22 magnet wire wound on 1/8" drill-bit | mouser: 566-8051 |
| 8 pin DIP socket | mouser: 110-41-308-41-001000 | |
| BAT1 | CR1632 battery holder | mouser: 614-HU1632-LF |
| BAT2 | CR1632 battery holder | mouser: 614-HU1632-LF |
| Battery | Two CR1632 | mouser: 614-CR1632 |
| Atenna | 12" #20 or #24 solid conductor wire | |
| counter-pole | 12" #20 or #24 solid conductor wire |
Also ONLY include C4 if R2 is a 10K Resistor.
C1 is a 1000pF Capacitor. C2 is a 22pF Capacitor. C3 is a 15 pF Capacitor.** only install C4 if R2 is a 10K Resistor**C4 is also a 15 pF Capacitor**
Install the two battery holders, one on each side of the circuit board. Next, use 12 inches of 20 - 24 gauge common "hook-up" wire as the antenna and counterpoise. These attach to the larger holes at either side of the circuit board labeled “ANT” and "CP". Install the two pin jumper near the battery holder. Lastly install the PIC microcontroller Chip into the 8 pin DIP socket, ensuring that the top with the notch is facing the battery as indicated by the DIP socket. You may have to to bend the pins of the chip slightly to make them perpendicular such that they fit in the DIP socket. If you need to compile and/or program the PIC, do so prior to installing into the DIP socket. This can be done with MPLAB IDE and a PICkit3. Detailed instructions follow. Source code and hex files can be found at: www.schiller.net/jason/fmx/|
Open MPLAB X IDE. Start a new project: select > File > New Project from the menu or click on the the new project icon (yellow folder with a green plus) |
|
|
Choose new project catagory: Microchip Embeded and project: Standalone Project Then click the Next button. |
|
|
For device type the name of the chip "pic12f675". Then select simulator, and click the Next button. |
|
| Choose no debug header: none. |
|
|
Select the compiler: "pic-as (v2.32) [Applications/micrchip/xc8/v2.32/pic-as/bin]" and click the Next button. |
|
|
Select the project name. Use fmx-<your_call_sign>. In this example we use the call sign WC4LL, and the project name fmx-wc4ll. Click the Finish button. By default the project is created under your home directory and under a directory called MPLABXProjects. |
|
|
Right click on Source files. Choose New > AssemblyFile.asm. |
|
|
Name the file fmx-<Your_Call_sign>. In our example we use fmx-wc4ll. Click the Finish button. |
|
| Paste in the raw text of the assembly code. |
|
|
Scroll down to line 286 where the call sign is configured. Replace the three lines: call _F call _M call _X With your call sign. In this example: call _W call _C call four call _L call _L |
|
|
Click on the configure button (a Wrench with a nut and bolt) |
|
|
Click on pic-as Assembler. And the include directories. (the icon has three dots) |
|
| click the Browse... button. |
|
|
Set the include directory as: /Applications/microchip/mplabx/v5.50/packs/Microchip/PIC10-12Fxxx_DFP/1.4.56/xc8/pic/include/proc and click the Open button |
|
|
then click the OK button. to accept the order of the newly configured path |
|
|
Click on pic-as Linker. And the custom linker options. (the icon has three dots) |
|
|
set the customer Linker options to: -Pres_vect-0x0 and click the OK button. |
|
|
click the OK button. to accept the newly configured changes. |
|
|
Now compile the code by clicking on the hammer icon |
|
|
You can find the hex file inside your home directory at MPLABXProjects/fmx-<YOUR_CALL>.X/dist/default/production The file name will be fmx-<YOUR_CALL>.X.production.hex |
|
| Now write the hex file to the PIC12F675 chip | |
|
Open MPLAB X IDE. Open your project. Click on: Production > Set Project Configuration > Customize |
|
|
Click on the Category Conf [default] And make sure PICKit3 is selected for the connected Hardware Tool |
|
|
Click on the Category PICkit 3 Select Option Category: Power |
|
|
Check the box for: Power target circuit from PICkit3 Set the voltage level to 5.0 (or less down to 3.3) Click the OK button |
|
|
Now compile the program one last time Click on Production > Build Main Project OR click the hammer from the tool bar. |
|
| Check that the build is successful. |
|
|
Lastly, program the chip. Click on: Production > Make and Program Device Main Project OR click the icon of the green arrow download code to the chip. |
|
| Check that the programming was successful |
|
